Update Documentation Standards, Paling Dicari!
Documentation Standards Documentation Standards 40 Simple Business Requirements Document Templates merupakan Documentation Standards dari : templatelab.com
Documentation Standards ISO Standards
Documentation Standards,

Documentation Standards Documentation Standards 3 Quality Requirements Gathering Templates merupakan Documentation Standards dari : www.brighthubpm.com

Documentation Standards Documentation Standards Business Plan Guidelines Template Word PDF By merupakan Documentation Standards dari : www.biztree.com

Documentation Standards Documentation Standards FREE 9 Requirement Document Samples in MS Word merupakan Documentation Standards dari : www.sampletemplates.com
Documentation Standards Documentation Standards Project Requirement Templates Project News Today merupakan Documentation Standards dari : projectnewstoday.com
Documentation Standards Documentation Wikipedia
Documentation Standards, 03 01 2020 Part of the mission of the Documentation Working Group DocWG is to ensure that excellent documentation guidelines policies and standards are in place for Drupal Core and contributed projects modules themes distributions We encourage all members of the Drupal community to contribute to documentation See Community Documentation for more vital information

Documentation Standards Documentation Standards FREE 9 Requirement Document Samples in MS Word merupakan Documentation Standards dari : www.sampletemplates.com

Documentation Standards Documentation Standards Business Requirements Document Overview YouTube merupakan Documentation Standards dari : www.youtube.com
Documentation Standards Let standards guide your documentation TechRepublic
Documentation Standards, Let standards guide your documentation by Paul Baldwin in CXO on December 2 2005 12 00 AM PST When creating documentation it s important to make sure that it s consistent

Documentation Standards Documentation Standards 19 Business Requirements Document Examples PDF Examples merupakan Documentation Standards dari : www.examples.com
Documentation Standards Documentation Guidelines Policies and Standards Drupal org
Documentation Standards,

Documentation Standards Documentation Standards 3 Quality Requirements Gathering Templates merupakan Documentation Standards dari : www.brighthubpm.com

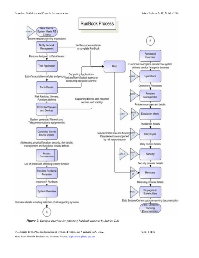
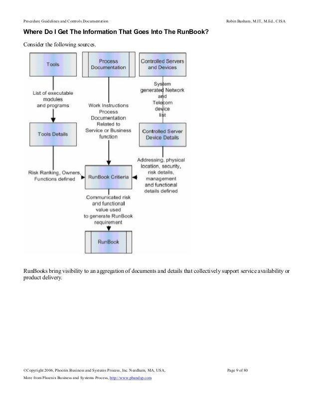
Documentation Standards Documentation Standards Procedures and Controls Documentation Guidelines merupakan Documentation Standards dari : www.slideshare.net
Documentation Standards Software documentation Wikipedia
Documentation Standards, The International Organization for Standardization or ISO has developed a series of standards on how to create documents that ensure quality efficiency and safety in the workplace through a quality management system Follow the documentation standards to meet industry and regulatory requirements

Documentation Standards Documentation Standards Procedures and Controls Documentation Guidelines merupakan Documentation Standards dari : www.slideshare.net

Documentation Standards Documentation Standards Free Technical Specification Templates Smartsheet merupakan Documentation Standards dari : www.smartsheet.com
Documentation Standards Documentation Standards 40 Simple Business Requirements Document Templates merupakan Documentation Standards dari : templatelab.com
Documentation Standards ISO Documentation Standards Bizfluent
Documentation Standards, We re ISO we develop and publish International Standards ISO creates documents that provide requirements specifications guidelines or characteristics that can be used consistently to ensure that materials products processes and services are fit for their purpose We ve published 23090 International Standards which you can buy from our members or the ISO Store

Documentation Standards Documentation Standards 19 Business Requirements Document Examples PDF Examples merupakan Documentation Standards dari : www.examples.com

Documentation Standards Documentation Standards 19 Business Requirements Document Examples PDF Examples merupakan Documentation Standards dari : www.examples.com
0 Komentar